Подключение N Channel 12V Relay Shield Module for Arduino
- Войдите на сайт для отправки комментариев
Речь пойдет именно о 12-вольтовых модулях (N Channel 12V Relay Shield Module for Arduino), приобретенных для подключения к Arduino толи по ошибке, толи именно для питания от 12 вольт. Пяти-вольтовых модулей эта тема касается частично - если вы хотите реализовать гальваническую развязку между Arduino и реле.
Начну с того, что сам эти модули в руках не держал, а информации по их подключению да и по ним самим очень мало. Вот рассмотрел два 8-канальных на первый взгляд аналогичных друг другу модуля:


На самом деле если подключать эти модули аналогично - очень велик риск, что вы сожжете и Arduino и модуль!
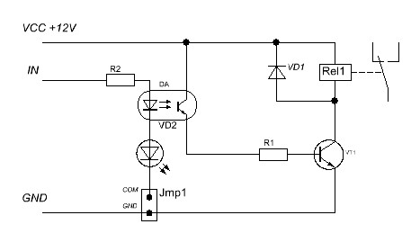
У первого модуля оптроны (оптопары) объединены катодами и подключены через перемычку к земле (GND), примерная схема обвязки одного реле:

И как видно из этой схемы входной сигнал прямой, т.е. если на выводе Arduino логическая единица, то реле включено, а если логический 0, то выключено.
У второго же модуля оптроны объединены анодами и подключены через перемычку к положительному полюсу (VCC) и поэтому входной сигнал инвертированный, т.е. если на выводе Arduino 1, то реле выключено, а если 0, то включено:

Типовая схема подключения первого модуля:

Если нужна гальваническая развязка, то перемычка на модуле может быть убрана, а если Arduino питается от того же источника питания, то в этом нет необходимости.
Типовая схема подключения второго модуля:

В этом случае установленная перемычка может "сыграть злую шутку" т.к. эта перемычка соединяет +5В Arduino и +12В источника питания и если Arduino и модуль питаются от одного источника, то у них будет общая земля и 12В будет подано на вывод +5В Arduino, а это 100% выгорание контроллера.
Так что во избежание необратимых последствий убирайте перемычку вообще!
Будьте внимательны при подключении этих модулей.
Только не понятно, каким образом 12-ти вольтовое реле будет работать от +5в
Так и не будет, для этого дополнительно нужен источник питания на 12В.
И еще что касается второго модуля:
Если подать на VCC +12В, а не 5В c установленной перемычкой, то при логической 1 на выходе дуины на резистор R2, оптрон DA и светодиод VD2 падает ~7 вольт, как только на вывод дуины подаем 0, то на все это дело падает ~12 вольт, что скорее всего приведет к частичному или полному выгоранию R2, DA и VD2.
Тоже смущает на последней картинке провод от +5В ардуины к реле. Это так надо? Или всё же от Vin должен идти? Или вообще не нужен?
Этот провод идет не к реле, а к анодам оптронов
но если поставить перемычку то да 5 вольт пойдет на питание реле, но реле работать не будет именно поэтому уберается перемычка и на JD-VCC подается +12V.
Народ, помогите, плиз, разобраться с подключением вот этого модуля к Ардуино. Судя по всему, это второй тип реле, описываемый в этой ветке. Покупался с buyincoins.com
Не посмотрел, что реле пятивольтовые и подал 12В на питание, подключив вот так:
Перемычка JD-VCC установлена. Земля с земли Ардуино. VCC - 12В с пина VIN от ардуино на который подается 12В внешнего питания. Управляющий сигнал соответственно с цифрового выхода. Реле срабатывает при подключении управляющего сигнала с ардуино, причем независимо от того, какой сигнал на выходе с ардуино - срабатывает и при 0 и при 1.
Потом дошло, что реле пятивольтовые. Схему подключения изменил, подключив внешнее питание к ардуино по пину +5В - подключив туда же VCC от модуля реле. Реле не срабатывает ни при 1, ни при 0 от ардуино.
Дальше, управляющий вход от модуля реле отключил от ардуино и подал через 10-ти килоомный резистор на землю. При этом реле включается, но щелчек очень слабый, как будто не хватает питания на реле.
Дальше пытаюсь подключить как в этой ветке для второго модуля с гальванической развязкой. Но реле также не включается
Что могло выгореть в модуле реле при подаче на питание 12В? Что можно проверить?
Я конечно понимаю, что лечить по инету дело неблагородное, но всё же... если кто что-то посоветует, буду очень благодарен!
Реле надо заставить заработать срочно. Заказывать второй модуль не хочется....
подключив внешнее питание к ардуино по пину +5В - подключив туда же VCC от модуля реле
А так можно, через ножку 5В ардуину запитывать?
У меня точно такое же реле, купленное там же, на BIC. Я его не долго думая подключил тремя контактами (группа контактов справа вверху на фото, которая без перемычки): GND на землю ардуино, VCC на 5В ардуины, IN1 на любой цифровой вывход. Реле щёлкает, диод загорается, силовые контакты коммутирует. Учти, что реле включается при digitalWrite(IN1,LOW), а не HIGH.
p/s/ У меня ардуина питается от USB.
А так можно, через ножку 5В ардуину запитывать?
Можно, т.к. два реле будут кушать всего ~200мА.
Перемычка JD-VCC установлена. Земля с земли Ардуино. VCC - 12В с пина VIN от ардуино на который подается 12В внешнего питания. Управляющий сигнал соответственно с цифрового выхода. Реле срабатывает при подключении управляющего сигнала с ардуино, причем независимо от того, какой сигнал на выходе с ардуино - срабатывает и при 0 и при 1.
Да вот это еще один не верный способ подключения, который здесь я рассматривать не стал.
Если подать +12В на VCC c установленной перемычкой, то при 1 на выходе дуины на резистор R2, оптрон DA и светодиод VD2 падает 7 вольт, как только на вывод дуины подаем 0, то на все это дело падает аж 12 вольт, что скотрее всего приведет к частичному или полному выгоранию R2, DA и VD2 - это каксается и 12-вольтовых модулей.
У вас еще же и реле на 5 вольт, а вы подали 12В, реле скорее всего осталось живым, но мог частично или полностью сгореть транзистор VT1 (на вашем модуле это транзисторы Q1 и Q2)
У меня точно такое же реле, купленное там же, на BIC. Я его не долго думая подключил тремя контактами (группа контактов справа вверху на фото, которая без перемычки): GND на землю ардуино, VCC на 5В ардуины, IN1 на любой цифровой вывход. Реле щёлкает, диод загорается, силовые контакты коммутирует. Учти, что реле включается при digitalWrite(IN1,LOW), а не HIGH.
p/s/ У меня ардуина питается от USB.
А перемычка между JD-VСС и VCC установлена?
Перемычка JD-VCC установлена. Земля с земли Ардуино. VCC - 12В с пина VIN от ардуино на который подается 12В внешнего питания. Управляющий сигнал соответственно с цифрового выхода. Реле срабатывает при подключении управляющего сигнала с ардуино, причем независимо от того, какой сигнал на выходе с ардуино - срабатывает и при 0 и при 1.
Да вот это еще один не верный способ подключения, который здесь я рассматривать не стал.
Вообще, о таком способе подключения пишут на одном из продающих эти штуки сайтов:
Если вам нужна полная оптическая изоляция подключите "Vcc" к выходу +5В Arduino, но не подключайтесь к Gnd. Уберите джампер Vcc to JD-Vcc. Подключите отдельные +5В к выводу "JD-Vcc" и Gnd с платы. Это даст питание для транзисторов и обмотки реле.
Если же вам достаточно изоляции реле то можно просто запитать модуль от выводов Arduino +5В и Gnd и оставить джампер Vcc to JD-Vcc на своем месте.
Важно: для замыкания реле нужно подать на управляющий вход низкий логический уровень (LOW), тогда реле замыкается и светодиод загорается, для размыкания реле нужно подать уровень логической единицы (HIGH).
У меня точно такое же реле, купленное там же, на BIC. Я его не долго думая подключил тремя контактами (группа контактов справа вверху на фото, которая без перемычки): GND на землю ардуино, VCC на 5В ардуины, IN1 на любой цифровой вывход. Реле щёлкает, диод загорается, силовые контакты коммутирует. Учти, что реле включается при digitalWrite(IN1,LOW), а не HIGH.
p/s/ У меня ардуина питается от USB.
А перемычка между JD-VСС и VCC установлена?
Если работает значит установлена.
Перемычка JD-VCC установлена. Земля с земли Ардуино. VCC - 12В с пина VIN от ардуино на который подается 12В внешнего питания. Управляющий сигнал соответственно с цифрового выхода. Реле срабатывает при подключении управляющего сигнала с ардуино, причем независимо от того, какой сигнал на выходе с ардуино - срабатывает и при 0 и при 1.
Да вот это еще один не верный способ подключения, который здесь я рассматривать не стал.
Вообще, о таком способе подключения пишут на одном из продающих эти штуки сайтов:
Если вам нужна полная оптическая изоляция подключите "Vcc" к выходу +5В Arduino, но не подключайтесь к Gnd. Уберите джампер Vcc to JD-Vcc. Подключите отдельные +5В к выводу "JD-Vcc" и Gnd с платы. Это даст питание для транзисторов и обмотки реле.
Если же вам достаточно изоляции реле то можно просто запитать модуль от выводов Arduino +5В и Gnd и оставить джампер Vcc to JD-Vcc на своем месте.
Важно: для замыкания реле нужно подать на управляющий вход низкий логический уровень (LOW), тогда реле замыкается и светодиод загорается, для размыкания реле нужно подать уровень логической единицы (HIGH).
А где вы там увидели 12 вольт?
Если же вам достаточно изоляции реле то можно просто запитать модуль от выводов Arduino +5В и Gnd и оставить джампер Vcc to JD-Vcc на своем месте.
[А перемычка между JD-VСС и VCC установлена?
Перемычка стоит так же, как стояла при получении, я её не трогал. То есть, как и на фото, JD-VCC и VCC замкнуты. Справедливости ради надо сказать, что всякие утюги-лампочки пока этой релюхой не включал, пробовал только слаботочные модельные моторчики цеплять на релейные контакты K1 и K2. Как себя поведет реле при коммутации больших нагрузок, пока не проверял.
А где вы там увидели 12 вольт?
Если же вам достаточно изоляции реле то можно просто запитать модуль от выводов Arduino +5В и Gnd и оставить джампер Vcc to JD-Vcc на своем месте.
12 вольт я там естественно не увидел. я имел ввиду в целом схему подключения. ну да ладно...не поняли просто друг друга видимо
теперь вопрос, можно ли что-то сделать с этим модулем?
транзистор, я так понимаю скорее жив, чем мертв - учитывая, что реле всё-таки переключается при подаче питания в 12В при любом значении цифрового входа(при отсоединении цифрового входа реле отключается) и во втором случае - при подаче питания 5В и соединения цифрового входа модуля реле с землей через 10 килоомный резистор.
если жив транзистор, можно ведь просто подавать управляющий цифровой сигнал через дополнительный резистор на базу транзистора VT1, убрав перемычку JD-VCC? Если так, то какой резистор нужен?
IN соединяю с землей через 10-килоомный резистор - реле переключается
на IN подаю также 0 с ардуино - реле не переключается
Почему такое может происходить?
А если не через резистор, а просто замкнуть IN на GND, то работает?
А если не через резистор, а просто замкнуть IN на GND, то работает?
даже еще лучше работает.
Если подключили так и перемычка установлена:
То должно работать вот с этим кодом:
#define RELE_1 9 #define RELE_2 8 #define ON 0 #define OFF 1 void setup() { digitalWrite(RELE_1, OFF); digitalWrite(RELE_2, OFF); pinMode(RELE_1, OUTPUT); pinMode(RELE_2, OUTPUT); } void loop() { digitalWrite(RELE_1, ON); delay(1000); digitalWrite(RELE_1, OFF); delay(1000); digitalWrite(RELE_2, ON); delay(1000); digitalWrite(RELE_2, OFF); delay(1000); digitalWrite(RELE_1, ON); digitalWrite(RELE_2, ON); delay(1000); digitalWrite(RELE_1, OFF); digitalWrite(RELE_2, OFF); delay(1000); }#define ON 0 #define OFF 1 void setup() { digitalWrite(RELE_1, OFF); digitalWrite(RELE_2, OFF); pinMode(RELE_1, OUTPUT); pinMode(RELE_2, OUTPUT); }Не сочтите за назойливость, просто интересно: в этом участке кода умышленно стоит digitalWrite(Rele_1,OFF) до объявления режима пина как OUTPUT, с целью включить внутренний подтягивающий резистор (включится подтяжка при такой записи, или нужно явно обе инструкции pinMode(pin, INPUT);digitalWrite(pin, HIGH);?), либо просто не придал значения и не преследовал такой цели, как включение подтяжки?
В общем то да, но все это происходит очень бысто и поэтому в принципе не важно какая последовательность.
Ура!!!! Мы иво победили!!!
Забыл установить режим порта на output командой pinmode... двоечник :-))) А ведь вольтметром проверял напряжение на выходе - на единице было, на нуле на ноль сбрасывалось - ну и решил, что со стороны ардуины всё ОК.
Всем ОГРОМНОЕ СПАСИБО за участие!
Всем привет!
А кто что пробовал подключать к этому реле? Судя по надписям 10А, вот хочу подключить к нему тэн на 2 киловата ~ 9A.
Вот и задумался не перегреется ли эта релешка? Для обычных твердотелых реле при подлючении больше 5А рекмоендуют радиатор, да и размер у них на много больше. Кто что скажет.
Вы не сравнивайте оптоэлекторонные реле с контактными, контактные греться не будут, но могут очень не долго проработать из-за выгорания контактов.
Я подключал аэрогриль как раз мощностью 2 кВт. Контакты часто залипали. И реле не отключалось.
Так что.... цифры написаные китайцами надо делить хотя бы на 2.
Это да, рере надо брать с запасом. Но оптосимистор все равно надежнее, чем реле.
Всем спасибо.
Народ подскажите как оъеденить эту программу с реле + программа для датчика движения , задача стоит следующая:
По движению надо включать свет в каридоре ( 220в )
вот текст программы для детектора движения
int ledPin = 13; // Светодиод на 13 порту
int inPin = 3; // ИК Датчик движения
void setup()
{
pinMode (ledPin, OUTPUT);
pinMode (inPin, INPUT);
}
void loop()
{
if (digitalRead(inPin) ==HIGH)
{
digitalWrite(ledPin, HIGH);
digitalWrite (ledPin, LOW);
}
}
Если подключили так и перемычка установлена:
То должно работать вот с этим кодом:
#define RELE_1 9 #define RELE_2 8 #define ON 0 #define OFF 1 void setup() { digitalWrite(RELE_1, OFF); digitalWrite(RELE_2, OFF); pinMode(RELE_1, OUTPUT); pinMode(RELE_2, OUTPUT); } void loop() { digitalWrite(RELE_1, ON); delay(1000); digitalWrite(RELE_1, OFF); delay(1000); digitalWrite(RELE_2, ON); delay(1000); digitalWrite(RELE_2, OFF); delay(1000); digitalWrite(RELE_1, ON); digitalWrite(RELE_2, ON); delay(1000); digitalWrite(RELE_1, OFF); digitalWrite(RELE_2, OFF); delay(1000); }всем спосибо ,уже сам разобрался вот пример кода
#define RELE_1 9
#define RELE_2 8
#define ON 0
#define OFF 1
int ledPin = 13; // Светодиод на 13 порту
int inPin = 3; // ИК Датчик движения
void setup()
{
pinMode (ledPin, OUTPUT);
pinMode (inPin, INPUT);
digitalWrite(RELE_1, OFF);
digitalWrite(RELE_2, OFF);
pinMode(RELE_1, OUTPUT);
pinMode(RELE_2, OUTPUT);
}
void loop()
{
if (digitalRead(inPin) ==HIGH)
{
digitalWrite(ledPin, HIGH);
digitalWrite (ledPin, LOW);
digitalWrite(RELE_1, ON);
digitalWrite(RELE_1, OFF);
digitalWrite(RELE_2, ON);
digitalWrite(RELE_2, OFF);
}
}
Ну ledPin пофиг, а реле будет плохо с такой свистопляски вкл/выкл да еще с такой частотой, пусть и с не очень большой. Допускаю, что чего то не понимаю, однако я в шоке от такого издевательства над контактами, оно, наверное и выключаться не будет успевать, пока датчик движения выдает HIGH
Есть 3 реле как на картинке, помогите с подключением.
Работают они от 5В, понятно, что все 3 запитывать сразу через Arduino не вариатн, к тому же у меня еще LCD дисплей. Поэтому решил подавать питание от БП. При этом релешка работать по-просто не желат, ни при LOW, ни при HIGH. Что я делаю не так? Пробовал подавать напряжение как меньшее, так и большее.
При подаче питания непосредственно с Arduino (использую для этого один из цыфровых выходов, задаем им тип OUTPUT и значение HIGH) - все работает, при подаче LOW, правда при включении больше одного канала реле диоды на них еле светятся.
У меня Arduino MEGA 2560.
Первое что вы делаете не так - это пытаетесь невнятно обьяснить что и куда подключаете, в этом случае надо рисовать схему иначе вас никто не поймет. Так что в первую очередь или рисуете схему (хоть в пэинте) и выкладываете сюда или очень подробно описываете что, куда и как подключаете.
Второе, что вы делаете не так - это не показываете скейтч, который заливаете в дуину, так что берете и вставляете его тоже сюда.
Всем привет! У меня вопрос,есть ли у кого задатки программы для 16 Relay Module. Подключал к ардуино +5,GND,1,2,3...16, вроде диоды моргают реле срабатывает но поэтапно, мне нужно вкл.,выкл. определенное реле но не получается. Взял кусок вашей програмки залил запустилось маргнули диоды и все.
что то с ответами не густо.
а еще вы в нее едите? в голову в смысле.. тут есть поиск если что. и писать за вас код по вашим пожеланиям ни у кого желания нет...
с реле я разобрался уже. там все написано есть дополнительное питание 12в. и питание +5,GND, от1 до 16 управляющие сигналы.Проблема была в плохом контакте, заменил провода от ардуины до 16 Channel Relay Module и все заработало. Смысл в том, что вам просче написать всякое..... чем ответить на вопрос.Всем спасибо!
Всем привет у меня такая проблемма , я создал свой самодельхый Arduino залил скетчь управляю ик пультом , у меня 4 relay module я питание беру с платы Arduino , Arduino подкл через USB, управление с D13 Arduino подаю на реле на IN 1 и реле замыкается это без нажатье на ик пультом (( что не так?
#include <IRremote.h> int RECV_PIN = 11; IRrecv irrecv(RECV_PIN); decode_results results; int a=0; int b=0; int c=0; int d=0; int e=0; int f=0; int g=0; void setup() { irrecv.enableIRIn(); pinMode(13, OUTPUT); pinMode(2, OUTPUT); pinMode(3, OUTPUT); pinMode(4, OUTPUT); pinMode(5, OUTPUT); pinMode(6, OUTPUT); pinMode(7, OUTPUT); } void loop() { if (irrecv.decode(&results)) { delay(300); if (results.value == 0xE13DDA28) {a=a+1;} if (results.value == 0xAD586662) {b=b+1;} if (results.value == 0x273009C4) {c=c+1;} if (results.value == 0xF5999288) {d=d+1;} if (results.value == 0x731A3E02) {e=e+1;} if (results.value == 0x2C452C6C) {f=f+1;} if (results.value == 0x4592E14C) {g=g+1;} if (a==1){digitalWrite(13, HIGH);} else {digitalWrite(13, LOW); a=0;} if (b==1){digitalWrite(2, HIGH);} else {digitalWrite(2, LOW); b=0;} if (c==1){digitalWrite(3, HIGH);} else {digitalWrite(3, LOW); c=0;} if (d==1){digitalWrite(4, HIGH);} else {digitalWrite(4, LOW); d=0;} if (e==1){digitalWrite(5, HIGH);} else {digitalWrite(5, LOW); e=0;} if (f==1){digitalWrite(6, HIGH);} else {digitalWrite(6, LOW); f=0;} if (g==1){digitalWrite(7, HIGH);} else {digitalWrite(7, LOW); g=0;} { delay(50); } irrecv.resume(); } }поменять эту чясть кода наоборот?
if (a==1){digitalWrite(13, LOW);} else {digitalWrite(13, HIGH); a=0;} if (b==1){digitalWrite(2, LOW);} else {digitalWrite(2, HIGH); b=0;} if (c==1){digitalWrite(3, LOW);} else {digitalWrite(3, HIGH); c=0;} if (d==1){digitalWrite(4, LOW);} else {digitalWrite(4, HIGH); d=0;} if (e==1){digitalWrite(5, LOW);} else {digitalWrite(5, HIGH); e=0;} if (f==1){digitalWrite(6, LOW);} else {digitalWrite(6, HIGH); f=0;} if (g==1){digitalWrite(7, LOW);} else {digitalWrite(7, HIGH); g=0;}так попробуйте, хуже не будет, это точно!
и еще - если заменить int a на boolean a, то код упростится
Всем привет. Хочу уточнить пару моментов, может кто уже разбирался с этим. Есть такой релейный модуль. Питается он от 12 В. Но управляется 5В. Первый вопрос: на модуле по описанию можно управлять им или 0 или 1 посредством перестановки перемычки, но куда ставить её не описано и по схеме непонятно. Второй вопрос: не сгорит обвязка, если для управления на IN1 подавать не +5В, а +12В? Заранее спасибо.
Вот мои реле, только на третьей ножке справа у меня COM, a не VIN
И подключаю правые три ножки 12В-земля-5В(слева направо соответственно) И не зависимо от подачи 5В или GND реле срабатывают(( не могу понять почему,помогите разобраться
Дабы не рекламировать магазин, скопировал только описание реле. Как я понимаю питание реле 5v, а не 12v:
С оптопары 8Дорога релейный модуль ,Реле контроля доска ,С учетом PLCРеле DC5V
8Релейный выход модули ,Релейный выход контактов крупнейших 250A 10A。Введите IN1,IN2,IN3,IN4,IN5,IN6,IN7,IN8Активный низкий сигнал линия 。VCC,GND Потребляемая мощность , Один Власть может Релейные потребляемой мощности JD-VCC。
Скачать :http://pan.baidu.com/s/1vW8Ia
Размер модуля :13.45cm*5.27cm
Использование :
1,Поддерживает все управление MCU 。
2,Промышленность ;
3,PLCУправление ;
4,Умный дом управление ;
Вроде как про 12В тут ни слова. Что еще на самих релюшках написано?
Вроде как про 12В тут ни слова. Что еще на самих релюшках написано?
У топик стартера - как раз про 12v и сказанно. На релюшках написано, тоже самое что и на скринах в этой ветеке.
P.S. Внимательней надо быть!
а зачем 12В подключать вообще
на vin тоже 5В. просто сделали правильно питание для релюшек отдельно, чтобы броски и провалы не шумели по питанию микроконтроллера
Вроде как про 12В тут ни слова. Что еще на самих релюшках написано?
У топик стартера - как раз про 12v и сказанно. На релюшках написано, тоже самое что и на скринах в этой ветеке.
P.S. Внимательней надо быть!
Насчет внимательности, то за исключением первого скрина, все остальные 5 вольтовые.
Здравствуйте, у меня вот такой блок реле
на сайте написано, что питание не 12вольт, а 5вольт.
вместо JD-VCC у меня RY-VCC (тут скорее всего это одно и то же)
я подключаю по схеме с джампером, без внешнего питания.
все работают кроме третьего. не загорается светик, и не срабатывает реле (проверял тестером) где копать?
подключены на порты (2,3,4,5,6,7,8,9) порты менял
Мне по фото кажется, что и на крышках реле написано DC 5V
все работают кроме третьего. не загорается светик, и не срабатывает реле (проверял тестером) где копать?
подключены на порты (2,3,4,5,6,7,8,9) порты менял
Тестером - что, где и как проверяли?
Насколько я понимаю, там оптронная развязка с периферией, npn транзистор и собственно реле с диодом защиты. Рисуем типовую схему, по ней тестером проверяем напряжения в момент "срабатывания" на ножках оптрона, базе транзистора и на обмотках реле... Если самому не понятно - пишем сюда с рисунком и указанием где сколько намеряли.
Извините за дальнейшую криворукость, ибо, то, что сейчас будет происходить - это первый раз в жизни :-)
итак выкладываю картинки
тут я нарисовал схему похожую на представленные выше, но соответствующую моему модулю и подписал, как у меня детальки называются
тут я сфотографировал крупно "проблемный участок"
тут я пометил "контрольные точки" что бы меня не поставила в тупик фраза, например, "померять напряжение на резисторе". Надеюсь, Вы скажете, что делать, основываясь на этих точках.
в моем распоряжении есть мультиметр, уголок которого виден на первой картинке. Я его использую что бы знать сколько вольтв розетке и прозвонки проводов.
как я предполагаю, мне надо будет написать программку, которая "замкнет" третий модуль и полезть туда с мультиметром. Сам не полезу - боюсь спалить. Жду Ваших указаний!
включите каналы 1 и 3 , тестером сравнивайте напряжения на - резисторах, светодиодах, оптопарах, транзисторах, диодах каналов - но скорее всего трещина в дорожке.....
извините, а Вы можете сказать по точкам, например, "мерять постоянное напряжение в диапазоне 20V, черный провод в точку 12, красный в точку 15". а то я плохо понимаю, как это померять напряжение на диоде.
при включенном канале 3 , какие напряжения ( относительно 9 ) в точках 1,2,3,4,5 ?
мерять постоянное напряжение в диапазоне 20V, черный провод в точку 9, красный в точки 1,2,3,4,5 поочереди